寫稿
投稿
《廣西可再生能源發展“十四五”規劃》:推動可再生制氫利用、培育氫能產業鏈!
作者:官方
來源:廣西壯族自治區發展和改革委員會
所屬欄目:氫能政策
發布時間:2022-06-15 10:36
[ 導讀 ]積極探索推動可再生能源制氫利用。在可再生能源資源條件好、發電成本低、氫能儲輸用條件較好地區,探索利用富余可再生能源發電制...
6月6日廣西壯族自治區發展和改革委員會在官網發布:廣西壯族自治區發展和改革委員會關于印發《廣西可再生能源發展“十四五”規劃》的通知,其中涉及氫能的內容如下:
積極開展新型儲能創新技術應用示范,支持飛輪儲能、壓縮空氣儲能、液流電池儲能、鈉離子電池儲能、儲氫、儲熱等各類新型儲能技術在電力系統源、網、荷各側多場景試點應用。
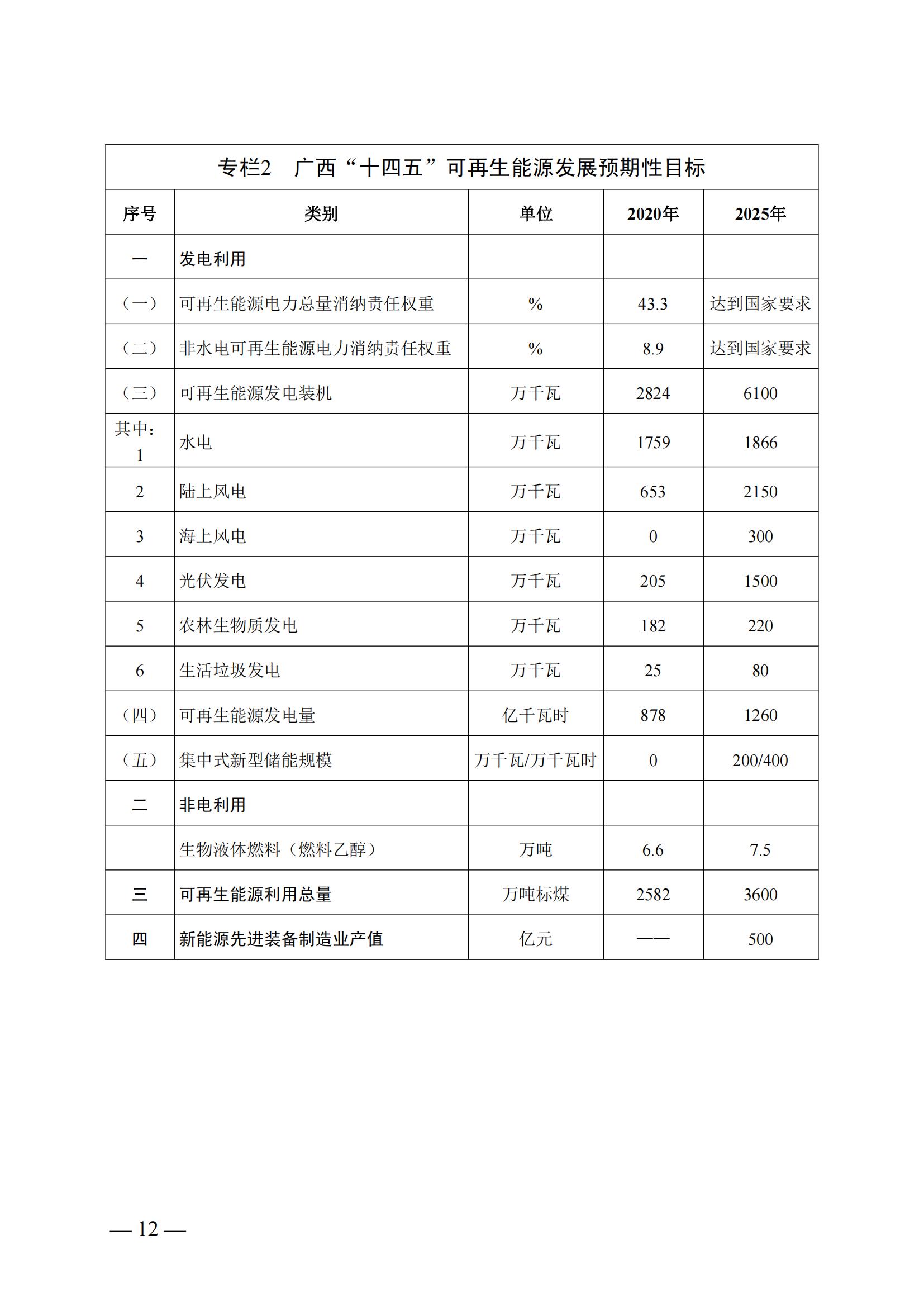
積極探索推動可再生能源制氫利用。在可再生能源資源條件好、發電成本低、氫能儲輸用條件較好地區,探索利用富余可再生能源發電制氫。鼓勵在化工、冶金、交通等領域開展氫能替代應用。鼓勵在南寧、柳州、北海、玉林等人口密集和工業基礎較好地區探索開展氫能利用及運營模式示范,建立自治區氫能利用示范區。
推動可再生能源融合發展。推動海上風電項目開發與海洋牧場、海水制氫、能源島建設、觀光旅游等有機結合,助力海洋經濟高質量發展。
積極培育氫能產業鏈。探索氫能開發利用,積極培育氫能制造、儲運、加工等產業鏈環節,在南寧六景、梧州藤縣等資源富集區探索開展可再生能源富余電力制氫,發揮沿海石油化工產業優勢培育工業副產制氫。積極推動氫能在工業、交通、儲能、發電等領域的應用,謀劃氫能產業發展布局。結合新能源汽車產業技術升級,積極發展氫燃料電池系統、加氫站、供氫系統等關鍵產品,加快廣西玉柴燃氫發動機關鍵技術創新成果轉換和商業化應用,爭取打造全國先進的氫能汽車產業鏈。
探索適用于可再生能源制氫的電解水制氫設備關鍵技術應用。
鼓勵利用有機廢棄物、纖維素等碳水化合物開展生物制氫技術研究及技術驗證,開展產品多元和高值利用示范,為發展生物質能戰略性新興產業提供技術支撐。
原文如下:








































免責聲明:凡注明來源為“氫啟未來網:xxx(署名)”,除與氫啟未來網簽署內容授權協議的網站外,其他任何網站或者單位未經允許禁止轉載、使用,
違者必究。非本網作品均來自互聯網,轉載目的在于傳遞更多信息,并不代表本網贊同其觀點和對其真實性負責。其他媒體如需轉載,
請與稿件來源方聯系。如有涉及版權問題,可聯系我們直接刪除處理。詳情請點擊下方版權聲明。