寫稿
投稿
近日,山東濰坊發改委官網上發布了《關于支持氫能產業發展的若干政策(征求意見稿)》。

氫能是全球最具發展潛力的清潔能源之一。近年來,濰坊市把氫能產業定位為超前布局發展的先導產業,列入全市新舊動能轉換重大工程,著力打造國內領先、國際一流的氫燃料電池生產基地和氫能示范城市。2019年底,濰坊市出臺《2019-2021氫能產業發展三年行動計劃》,搶抓氫能產業發展機遇,推動濰坊在氫能領域取得更大突破。2020年3月18日,濰坊市人民政府辦公室印發《濰坊市促進加氫站建設及運營扶持辦法》。對加氫站進行最高600萬元/站補貼,對氫氣進行最高30元/公斤加氫補貼。
自從2021年4月16日,科技部與山東省政府簽署“氫進萬家”科技示范工程框架協議,山東成為國家“氫進萬家”科技示范工程建設的先行者和探路者,包含濰坊在內的四個試點城市同步實施“氫進萬家”示范工程。目前,濰坊正在建設山東第一座制氫加氫一體站(制氫加氫、油氫合建站),設備已安裝完成,計劃年內建成投運。同時,濰坊市濱海區山東海化工業副產氫純化項目已完成技術和項目論證階段,正在開展設備供應商的選擇。計劃明年3月,山東海化將完成工業副產氫純化及灌充設備安裝,實現高純氫氣供應量不少于3噸/天。此外,中石化濰坊分公司在原有加油站的基礎上啟動建設綜合能源站一座,計劃年內建成投運。
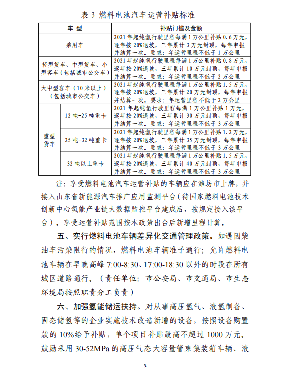
本次發布的《征求意見稿》指出,要鼓勵天然氣管道摻氫及純氫管網建設、支持擴大氫燃料電池車輛應用、加強氫能儲運扶持。
在鼓勵天然氣管道摻氫及純氫管網建設方面,對總長度不少于5公里的純氫管道項目,按純氫管道設備投資額30%進行補貼,補貼總額不超過300萬元。
在支持擴大氫燃料電池車輛應用方面,鼓勵各級黨政機關、公共機構和企事業單位采購、使用氫燃料電池車輛、氫燃料電池發電裝置,對新購置或更換的氫燃料物流車、環衛車、渣土車、公交車等公共領域車輛及氫燃料備用電源,在招標時給予加分獎勵。繼續對加氫站建設、加氫站加氫進行補貼。同時,修訂《濰坊市促進加氫站建設及運營扶持辦法》,確保政策延續性,繼續對加氫站建設和運營進行補貼。加氫補貼每年每座站不超過200萬元。
在加強氫能儲運扶持方面,對從事高壓氫氣、液氫制備、固態儲氫等的企業實施技術改造新增的設備,按照設備購置款的10%給予補貼,單個項目補貼最高不超過1000萬元。
濰坊市《關于支持氫能產業發展的若干政策(征求意見稿)》全文:




