寫稿
投稿
各有關單位:
為響應國家“高質量發展”要求和構建現代產業體系要求 的重大部署,助力實現“30·60”雙碳目標,落實國家粵港澳大灣區發展規劃,宣貫國家安全有序發展核電戰略,促進核能 產業技術創新,助力我國建設核強國,中國能源研究會計劃每 年在深圳舉辦“中國核能高質量發展大會暨深圳國際核能產業 創新博覽會”。
2021 年 10 月 28 日至 30 日,首屆“中國核能高質量發展大會暨深圳國際核能產業創新博覽會”(下稱“大會”)將在深圳舉辦。現將大會有關事項通知如下:
一、大會主題:核聚灣區·能動世界。
二、大會安排:大會分為兩個階段進行。
(一) 第一階段:中國核能高質量發展大會(主旨論壇) 已于 2021 年 3 月 30 日在深圳、北京兩地同時成功舉辦;
(二) 第二階段:中國核能高質量發展大會(分論壇)暨深圳國際核能產業創新博覽會定于 2021 年 10 月 28 日至 30 日在深圳國際會展中心舉辦(即本次通知內容)。
二、舉辦時間:2021 年 10 月 28-30 日。
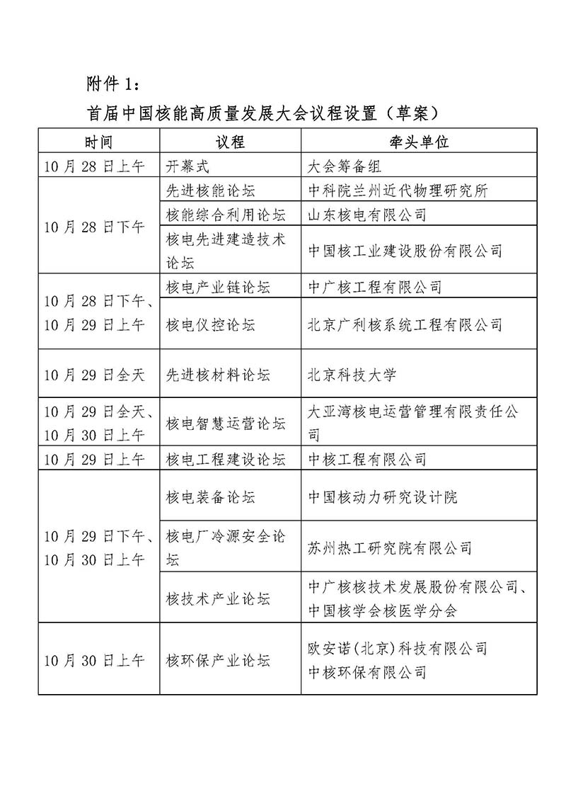
三、大會分論壇設置:
本次大會共分設 12 個分論壇,專業覆蓋核能利用的主要領域及全產業鏈,擬邀請國家部委、國內外院士、行業專家及 企業代表出席并作主題演講,共同探討雙碳目標下的核能高質 量發展之路。分論壇具體設置如下:
1) 核電產業鏈論壇;
2) 核電裝備論壇;
3) 核電工程建設論壇;
4) 先進核材料論壇;
5) 核環保產業論壇;
6) 先進核能論壇;
7) 核電先進建造技術論壇;
8) 核電廠冷源安全論壇;
9) 核電儀控論壇;
10) 核能綜合利用論壇;
11) 核電智慧運營論壇;
12) 核技術產業論壇;
大會的詳細時間安排見附件 1,組織單位和組織機構見附件 2、3。
四:舉辦地點:
(一) 大會分論壇會場:
深圳市寶安區福海街道展城路 1 號,深圳國際會展中心
(開幕式地點為北登錄大廳,12 個分論壇會場見正式通知);
(二) 博覽會地點:
深圳市寶安區福海街道展城路 1 號,深圳國際會展中心
13、15 號展館。
五、參會要求:具體疫情防控要求見正式會議通知。 六、大會論文:
大會論文第二輪征集通知截止日期為 8 月 25 日,見附件
4,如有投稿需要,請按要求投遞論文。
七、其他事項:
1、大會和博覽會不收取注冊費和入場費;
2、大會不負責安排食宿,會議推薦住宿酒店見會議正式 通知;
3、大會和博覽會設立往返深圳寶安機場、深圳北站、會 務酒店及展館的統一接駁車輛,具體交通方案見會議正式通知;
4、關于大會和博覽會的進一步詳細內容以及正式通知的發布,請關注中國能源研究會核能專業委員會的微信公眾號。














