寫稿
投稿
正式公布!能源領域氫能試點(第一批)名單出爐
作者:官方
來源:互聯網
所屬欄目:市場動態
發布時間:2025-12-08 19:11
[ 導讀 ]近日,國家能源局發布2025年第6號公告,正式將內蒙古深能鄂托克旗風光制氫一體化合成綠氨及氫能耦合應用等41個項目、吉林長春松原...
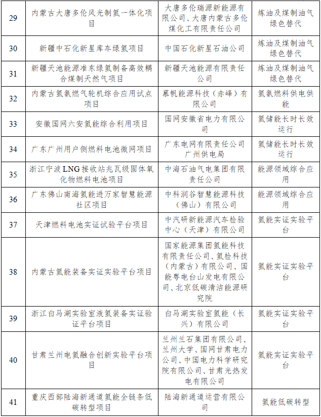
近日,國家能源局發布2025年第6號公告,正式將內蒙古深能鄂托克旗風光制氫一體化合成綠氨及氫能耦合應用等41個項目、吉林長春松原白城等9個區域列為能源領域氫能試點(第一批)。

試點詳細信息如下:




免責聲明:凡注明來源為“氫啟未來網:xxx(署名)”,除與氫啟未來網簽署內容授權協議的網站外,其他任何網站或者單位未經允許禁止轉載、使用,
違者必究。非本網作品均來自互聯網,轉載目的在于傳遞更多信息,并不代表本網贊同其觀點和對其真實性負責。其他媒體如需轉載,
請與稿件來源方聯系。如有涉及版權問題,可聯系我們直接刪除處理。詳情請點擊下方版權聲明。