寫稿
投稿
隨著碳達峰、碳中和目標的推動,氫能的地位逐漸上升。11月23日,氫能概念股繼續活躍。
在氫能概念板塊中,漢鐘精機(29.740,0.37,1.26%)漲幅超過5%,美錦能源(13.890)0.31,2.28%)漲幅超過2%,濱化股份(8.520,-0.03,-0.35%),大洋電機(8.750,0.38,4.54%)跟漲。從年初到現在,Wind氫能指數已達到33.82%的收益率。
信息面顯示,《重慶市支持氫燃料電池汽車推廣應用政策措施(2021-2023年)》日前出臺。實際上,在“雙碳”目標下,我國已有50多個地級城市出臺了氫能產業規劃。
根據預測,到2025年,我國氫能產業產值將達到1萬億元;到2050年,氫能在終端能源系統中的比重超過10%,產業鏈年產值達12萬億元,產業前景十分廣闊。

政策有望繼續加碼
氫能源行業政策預期逐漸升溫。從2020年開始,我國出臺了一系列有關氫能的政策,使得我國氫能產業發展的政策框架進一步完善。今年底以來,對氫能產業的政策預期逐漸升溫。八月末,中央五部委聯合開展了燃料電池示范應用工作,明確了三個示范城市群和中央層面補貼的具體機制。
各地區相繼出臺了發展氫能與氫燃料電池產業的規劃和地方補貼。根據媒體報道,在“雙碳”目標下,我國氫能工業的發展進入了快車道,已有50多個地級城市出臺了氫能產業規劃。根據不完全統計,北京、河北、四川、山東、內蒙古等地出臺了氫能專項產業發展政策。
氫能源產業的頂層設計呼之欲出。10月12日,發改委網站消息,國家發改委高技術司組織召開系列座談會,圍繞氫能的制備、儲存、運輸、加注、終端使用等全產業鏈深入探討。各方一致認為,氫能產業的健康、有序發展,需要進一步加強頂層設計、加快技術創新、完善政策體系,努力實現高質量發展。

大有可為的市場空間,訂單加快
巨大的市場和豐富的應用場景,據中國氫能源聯盟預測,到2030年,中國對氫的需求將達到3500萬噸,在終端能源系統的需求占5%;到2050年需求將達到6000萬噸(即2020年的292.68%),占終端能源系統的10%,產業鏈產值達12萬億元/年。據預測,到2050年,智研咨詢預計交運和工業將成為氫氣的主要應用領域。
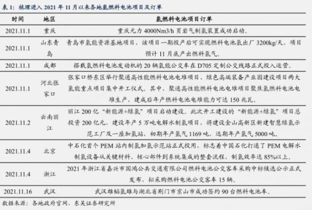
行業參與者逐漸加大力度,氫能燃料電池項目和訂單加快。受疫情和政策預期的影響,2020年行業產量增速放緩。但是隨著今年政策落地,相關產業鏈,尤其是燃料電池汽車產業鏈,訂單明顯增加。從十一月起,武漢、浙江、成都、山東淄博、武漢、石家莊等多個氫能客車采購新訂單。
降低成本是氫能產業發展的重要推手。氫能全產業鏈的高成本是目前制約產業化發展的因素。今后,綠色氫氣的制備、運氫、燃料電池電堆等關鍵領域,成本仍有下降空間。中信證券(24.110,-0.10,-0.41%)預計到2030年,綠色氫氣基本上可與化石能源相當。

氫燃料電池汽車的亮相和推廣
燃料電池示范應用在上海正式啟動。上海城市群燃料電池汽車示范應用工作將于11月11日啟動,標志著我國燃料電池發展正式進入示范應用階段,下一步京津冀城市群、廣東城市群將啟動具體措施。
冬季奧運會期間,氫燃料電池車可以大量使用。11月12日,豐田汽車公司交付北京冬奧組委用車2200多輛,為2022年冬奧會和冬殘奧會提供服務。豐田旗下的第二代MIRAI氫燃料電池車已在冬奧會和冬季殘奧會期間開始大量使用,其中11月15日首批140輛已經到位。
汽車廠商加大力度,氫能源汽車“上路”有望提速。在第十九屆廣州國際車展上,廣汽、上汽、長城等主流汽車公司都宣布要大力發展氫燃料電池汽車,并且在真正意義上展示真正的氫燃料電池汽車。
往期精選回顧: