寫稿
投稿
重磅!2020年中國及31省市加氫站行業相關政策匯總及解讀(全)
作者:官方
來源:互聯網
所屬欄目:頻道
發布時間:2021-01-11 20:34
[ 導讀 ]近年來,為促進我國氫燃料電池行業的發展,國家相關部門積極出臺了一系列支持政策,推動了氫燃料電池基礎設施產業加氫站行業的發...
國家積極出臺加氫站扶持政策
近年來,為促進我國氫燃料電池行業的發展,國家相關部門積極出臺了一系列支持政策,推動了氫燃料電池基礎設施產業加氫站行業的發展。
2020年5月,財政部發布《關于征求<關于開展燃料電池汽車示范推廣的通知>(征求意見稿)意見的函》,提出新的加氫站補貼政策的補貼門檻或將從200kg/d提升到500kg/d日加注能力在200公斤的加氫站屬于示范運營站,推動加氫站朝著示范性規劃建設。

各省市積極響應支持加氫站建設運營
——建設規劃政策
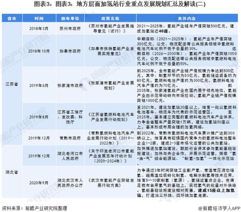
目前我國十分重視氫燃料電池產業的發展,其中加氫站市燃料電池產業發展必不可少的基石。我國各省市積極響應國家政策,出臺了加氫站建設規劃目標。雖然2020年受到疫情影響,但國內部分地區依然積極出臺氫能產業規劃,其中以廣東省佛山市、上海市、四川省等省市為典型代表。




——建設運營補貼政策
在國家推出對加氫站行業發展的利好政策后,我國部分省市也相繼出臺可對加氫站的扶持補貼政策,其中主要針對于大于等于500kg/d加注能力的加氫站,平均而言對加氫站建設的補貼力度在300-500萬元左右,從而可以有效對沖加氫站的建設成本。




更多數據參考前瞻產業研究院《中國加氫站行業市場前瞻與投資戰略規劃分析報告》,同時前瞻產業研究院提供產業大數據、產業規劃、產業申報、產業園區規劃、產業招商引資、IPO募投可研等解決方案?! ?/p>
免責聲明:凡注明來源為“氫啟未來網:xxx(署名)”,除與氫啟未來網簽署內容授權協議的網站外,其他任何網站或者單位未經允許禁止轉載、使用,
違者必究。非本網作品均來自互聯網,轉載目的在于傳遞更多信息,并不代表本網贊同其觀點和對其真實性負責。其他媒體如需轉載,
請與稿件來源方聯系。如有涉及版權問題,可聯系我們直接刪除處理。詳情請點擊下方版權聲明。